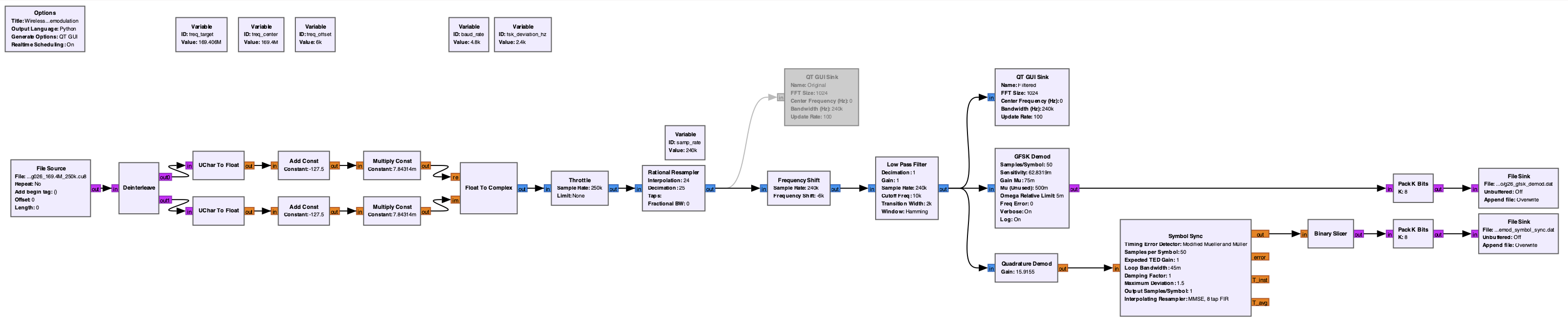
Reverse engineering Wireless M-Bus Mode N

My journey to demodulate and decode Wireless M-Bus Mode N signals using SDR

18 November 2025 · 8 min · Me